您即將進入之新聞內容 需滿18歲 方可瀏覽。
台灣之盾和美國「金穹」差在哪? 國防院學者林超倫一表讓你看懂
天弓三型防空飛彈料將成為我國「台灣之盾」要角。(資料照,空軍提供)
〔記者涂鉅旻/台北報導〕我國為強化整體防空能力,總統賴清德宣示打造「台灣之盾」,並以美國「金穹」、以色列「鐵穹」系統為案例進行參照。但對於台、美的防空計畫有何差異?國防院學者林超倫特別撰寫了專文,並製作條理分明的表格敘述,美國的「金穹」攻防兼備,我國「台灣之盾」以區域防衛為主,規模成本截然不同,但整體而言,要形容「台灣之盾」是台版「小金穹」,應該不為過。
(原文「美國之盾vs.臺灣之盾」由國防院網路安全與決策推演研究所委任副研究員林超倫撰述,本報獲國防院同意全文轉載)
近日「美國之盾」(Golden Dome)與「臺灣之盾」(Taiwan Dome)的報導甚囂塵上,值得瞭解此兩個盾究竟是什麼。
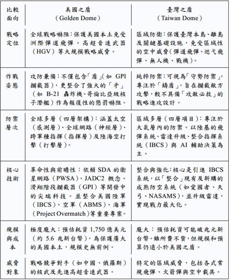
美國之盾與臺灣之盾各面向比較表。(國防院副研究員林超倫製作)
美國之盾:金穹
金穹是美國川普政府提出的國家飛彈防禦系統,意在建立一個先進飛彈防禦之盾,以保護美國本土免受核彈頭飛彈、非核飛彈及其他空中威脅的侵害,特別是最難防禦的「高超音速滑翔載具(Hypersonic Glide Vehicle, HGV)。「金穹」的名稱似乎是向以色列著名的「鐵穹」(Iron Dome)攔截系統致敬,然而金穹需要保護的地理位置更廣、面臨的威脅更為複雜,其規模遠比鐵穹要大得多。該系統預計總耗資至少1,750億美元,完成期限設定在2028年。
金穹的四層架構
一、感測層
感測層的目標是建立一套全新的系統,以克服現有高軌道感測器(傳統衛星)難以有效掌握HGV的致命缺點,以期對該威脅進行全程追蹤。這就是美國太空發展局(Space Develop Agency, SDA)正在部署的「增生作戰太空架構」(Proliferated Warfighter Space Architecture, PWSA)中的追蹤層。這個追蹤層由數百顆低地球軌道(Low Earth Orbit, LEO)衛星組成的網路,利用距離更近地球的優勢,對HGV這類分離後紅外線特徵較弱的目標具備更高的偵測靈敏度,確保在HGV的滑翔階段也能夠持續追蹤。
二、神經(傳輸)層
神經層負責資訊的傳遞、處理與決策,它的中心鏈路就是SDA的PWSA,藉由數百顆LEO衛星組成的網狀網路,透過光學通訊相互連接,確保數據在衛星之間以光速直接傳輸,無需經過脆弱的地面中繼站,從而提供全球覆蓋、低延遲、高韌性的數據鏈路。這種設計使衛星具備「直接到武器」(Direct-to-Weapon)的控制能力,極大的縮短了「感測器到射手」(Sensor-to-Shooter)的反應時間,使戰區內所有作戰平台(包括地面部隊、艦船和戰機)都能接收到來自太空的無縫接軌的資訊傳遞。
美國總統川普今年初宣布建構「金穹」防禦系統。(路透檔案照)
三、指揮層
指揮層則是展現美國國防部「聯合全領域指揮與控制」(Joint All Domain Command and Control, JADC2)的革命性概念,目的在去除軍種間的數據障礙,以開放式的架構,將所有領域的感測器與作戰單元連接到一個統一的網路系統中,加速決策速度。「金穹計畫」的成功需要這樣一個能夠同時處理「防禦」(攔截)與「進攻」(報復)的指揮系統,而美國各軍種為實現JADC2而開發的相關系統高度依賴神經層的數據鏈路:如陸軍的整合防空反飛彈作戰指揮系統(Integrated Battle Command System, IBCS)實踐了「任何感測器、最佳武器」(Any-sensor, Best-weapon)的理念,它能整合不同雷達形成統一圖像並指揮攔截;空軍的先進作戰管理系統(ABMS)目的在連接空軍與太空軍的感測器和武器;而海軍的超越專案(Project Overmatch)則在將海軍「神盾艦」(Aegis Ship)的指揮與管制能力透過軟體與網路擴展到其他平台,提升整體相互操作性。
四、打擊層
打擊層包含兩大嚇阻面向的實際展現。在防禦方面,應對HGV威脅的「盾」是飛彈防禦局(Missile Defense Agency, MDA)主導的「滑翔階段攔截器」(Glide Phase Interceptor, GPI)。GPI是「金穹計畫」重要關鍵,目的在HGV最脆弱的大氣層內滑翔階段進行攔截,並整合到海軍的神盾艦戰鬥系統中,提供比「陸基中段防禦系統」(Ground-Based Midcourse Defense, GMD)更具地理靈活性的前置部署防禦。在進攻報復方面,「懲罰嚇阻」的「矛」另由兩大關鍵構成:空軍的B-21「突襲者」(Raider)隱形轟炸機,它具備極高隱密性,能穿透防禦,對敵方最高價值目標實施核(常規)打擊;海軍的俄亥俄級彈道飛彈核潛艦(SSBN)則是「生存能力最強的一環」,其在深海中保持隱蔽,提供最可靠的第二次核打擊保證。總結來說,金穹是一個跨越陸、海、空的整合式防禦架構,通過太空感測器和陸基攔截器,確保美國能應對包括高超音速飛彈在內的新興威脅。
什麼是「臺灣之盾」
「臺灣之盾」(Taiwan Dome)是近月來臺灣國防戰略中的一個重要名詞,由總統賴清德先生在雙十國慶談話中宣示,目的在加速建構臺灣的嚴密防空系統。由於反飛彈系統需要極高的科技水準,因此這項計畫需要投注巨資,初估規模可能破兆元,預算規劃則分為兩部分,除了當前為期7年的韌性特別預算,另將會有10年期的年度預算跟上並投入。
「臺灣之盾」區分的四個主要項目
根據報章媒體及網路的報導,以及綜合相關政府官員的透露,「臺灣之盾」計畫主要分為以下4個大項目:
一、飛彈系統
至少包含8大類,涵蓋對美採購與中科院研發的各式飛彈系統:如增購雷神公司的愛國者飛彈(愛二、愛三);中科院研製的天弓飛彈(天弓二型、天弓三型,以及最新的天弓四型),可能包括天弓四型的地對地彈道飛彈版本(弓四對地型);增購雷神的NASAMS國家先進地對空飛彈系統,另可能將額外採購9套,以擴大防守範圍至中南部都會區及關鍵設施;增購28套洛馬公司的海馬士多管火箭系統(HIMARS),優先部署於外島,以強化離島防衛,其內容包括精準火箭彈(射程約70公里)以及射程可達300公里的ATACMS陸軍戰術飛彈系統。
外傳海馬士系統也在我國爭取向美國增購項目之中。(資料照)
二、雷達升級
雷達升級項目有7項。如升級洛馬公司的TPS-117機動雷達和FPS-117固定雷達,以增強早期預警和偵測低截面積目標的能力。另也規劃升級雷神公司的鋪路爪長程預警雷達。
三、整合戰鬥指揮系統
這是「臺灣之盾」中最重要的部分。IBCS系統的目標是將中科院研發和對美採購的各式飛彈,以及即將採購的感測器和武器,整合成一個火力控制網路。它將把三軍的防空情資整合起來,包括空軍的寰網系統、海軍的聯成系統、以及陸軍的銳指系統。
四、人工智慧(AI)與相關建案
AI將被導入軍事建案,未來除會擴大規模外,也會用於火力攻擊協調分配。國防部已於10月1日成立「人工智慧專案辦公室」來統一規劃需求。此外,雖然「臺灣之盾」的核心是防空系統,但韌性特別預算還會一併打包其他不對稱戰力項目,例如無人機、635套人攜式反無人機系統,以及無人艇等無人載具項目。
「美國之盾」與「臺灣之盾」之定位與差異
「美國之盾」與「臺灣之盾」雖然名稱相似,但在戰略定位、規模、威脅應對及中心架構上存有根本性的不同。
儘管兩個盾之間的整體規模及各面向上比對起來似乎有所不同,但是在面對各自不同威脅環境的挑戰,做出相對應的行動,應當是可以接受與容易理解的。此外,臺灣之盾在報章媒體上,看起來雖不像美國之盾那麼全面,在感測層、神經層、指揮層及打擊層等全方位翻新;這或許是由於相關軍事機敏資訊不易取得,但筆者相信,「臺灣之盾」之於「美國之盾」在相對應的面向上,特別是吾人似乎未見的「傳輸層」與「指揮層」方面,勢必有必要之更新與提升(否則難以發揮綜效)。總而言之,若要形容臺灣之盾是台版「小金穹」應該是不為過的。
至於「人工智慧專案」辦公室部分,可以說未來任重道遠。現代人工智慧運用於軍事作戰領域,可說是鋪天蓋地,從美國的「金穹」四個層級來看,從指揮系統端的「大語言模型」一直到武器系統端(如無人機、艇)所需的「邊緣運算」需求來看,處處皆有人工智慧的影子,這一方面筆者認為可能才是我國國防未來最大的挑戰。除了瞭解人工智慧在各領域可以協助軍事作戰之潛力,並將之落實植入各個領域運用外;軍事作戰所需要的高機敏性與高信任度,都需要特別的軟體(演算法)與硬體(如實體隔離、大量分散部署)之配套安排,並於每年挹注必要且不虞匱乏的預算,方能日起有功,逐步向成功邁進。
相關新聞
